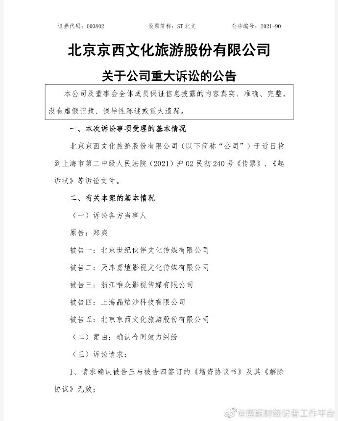
12月9日ST北文公告,郑爽因某电视剧演员片酬纠纷问题起诉公司,我公司作为该剧的投资出品方,但未与郑爽及其关联公司签署过相关协议。公司将积极应诉,密切关注上述案件的进展情况并及时履行信息披露义务,并将采取法律手段,维护公司合法权益。
公告中称,北京京西文化旅游股份有限公司近日收到上海市第二中级人民法院(2021)沪 02 民初 240 号《传票》、《起诉状》等诉讼文件,原告为郑爽。诉讼请求包括:请求判令被告四(上海晶焰沙科技有限公司)向原告支付 1.0825 亿元,请求判令被告一(北京世纪伙伴文化传媒有限公司)、被告二(天津嘉煊影视文化传媒有限公司)、被告三(浙江唯众影视传媒有限公司)、被告五(北京京西文化旅游股份有限公司)对 1.0825 亿支付义务承担连带责任。
![]()
(责任编辑:魏京婷)
中国经济网声明:股市资讯来源于合作媒体及机构,属作者个人观点,仅供投资者参考,并不构成投资建议。投资者据此操作,风险自担。
打开微信,点击底部的“发现”,使用 “扫一扫” 即可将网页分享到我的朋友圈。

