12月9日,证监会证券基金机构监管部最新一期《机构监管情况通报》指出,进一步精简证券基金经营机构备案报告事项,下放、简化、合并备案、报告事项24项。其中,包括取消资产管理计划终止备案、合并资产管理计划重大事项报告等重要调整。
下放、简化、合并备案、报告事项24项
通报显示,证券基金机构监管部对证券基金经营机构现有备案报告事项再次进行了梳理和评估,下放、简化、合并备案、报告事项24项,进一步减轻行业机构报送负担。本次将1项备案事项调整为报告事项,下放3项备案事项至派出机构,简化3项多头报告事项。同时,对20项报备主体相同、内容一致的事项予以吸收整合。

图片来源:监管通报
通报表示,自2019年下半年以来,经过四次清理,除少量确有必要的事项外,存量证券基金经营机构备案报告事项均不存在多头报备情形。除部分重大事项外,绝大多数备案报告事项均向派出机构报备,有利于进一步发挥属地监管效能,优化监管资源配置。
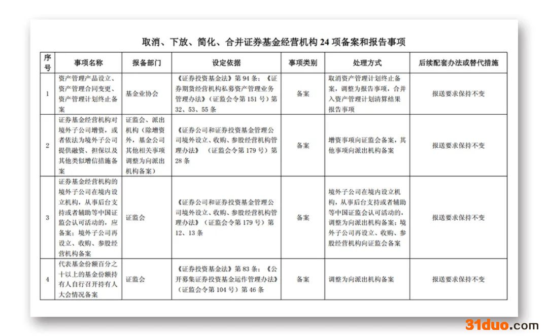
取消资产管理计划终止备案
具体来看,此前资产管理产品设立、资产管理合同变更、资产管理计划终止都需要向基金业协会备案,取消资产管理计划终止备案,调整为报告事项,合并入资产管理计划清算结果报告事项。
下放三项备案事项至派出机构。第一,证券基金经营机构对境外子公司增资,或者依法为境外子公司提供融资、担保以及其他类似增信措施备案,增资事项向证监会备案,其他事项向派出机构备案。第二,境外子公司在境内设立机构,从事后台支持或者辅助等中国证监会认可活动的,调整为向派出机构备案,境外子公司再设立、收购、参股经营机构仍向证监会备案。第三,代表基金份额10%以上的基金份额持有人自行召开持有人大会情况备案,调整为向派出机构备案。

图片来源:监管通报
此外,资产管理计划信息披露文件报告,证券基金经营机构资产管理计划投资不符合法定或约定比例且确有特殊事由未能在规定时间内完成调整的、资管计划出现重大风险事件、资产管理计划运作中重大情况存在合规管理问题报告,证券基金经营机构资管计划销售机构和投资顾问违法违规行为,证券基金经营机构关联方参与本机构设立的资产管理计划、资管计划从事重大关联交易情况报告等,合并为报告事项“资产管理计划重大事项报告”。
与基金相关的调整还包括:基金管理人、基金托管人日常使用风险准备金情况报告,基金管理人风险准备金被查封、扣押、冻结或强制执行情况报告,合并为报告事项“基金管理人、基金托管人风险准备金相关情况报告;基金管理公司与基金服务机构签署委托协议报告,基金管理人变更基金份额登记机构事项报告,合并为报告事项”基金管理公司、基金管理人与基金服务机构签署委托协议或变更基金服务机构报告“;基金管理公司股东相关情况报告,基金管理公司变更、撤销分支机构及设立、变更或者撤销办事处报告,基金管理公司处置子公司方案报告,合并为报告事项”基金管理公司股东及组织架构变更情况报告。
多项调整涉及证券公司
此外,3项简化内容以及20项合并报告内容中,有多条涉及证券公司。
例如,证券公司设立管理委员会、执行委员会等机构行使总经理职权的,其组成人员备案,合并入备案事项“证券公司董事、监事、高级管理人员、分支机构负责人任职”中。
证券公司关联方专项监管报表合并进“报告事项通过CISP系统和FIRST系统向监管部门报送”,关联交易专项情况报告合并在年度审计报告中。
证券公司股东及其实际控制人重大违法违规行为、重大事项报告,证券公司董监高、分支机构负责人发现公司有侵害客户合法权益等违法违规行为的报告,证券公司因特殊情形延期召开股东会年会,以及证券公司监事会对于董事会、高级管理人员的重大违法违规行为,合并为报告事项“证券公司,股东及其实际控制人,董监高等违法违规事项报告;证券公司因特殊情形延期召开股东会年会报告”。
此外,通报对证券公司申请使用投保基金进行流动性支持等事项,及证券公司的净资本等风险控制指标达到预警标准或者不符合规定标准等事项的报告,也进行了简化与合并。
(文章来源:中国证券报)
(责任编辑:蒋柠潞)
中国经济网声明:股市资讯来源于合作媒体及机构,属作者个人观点,仅供投资者参考,并不构成投资建议。投资者据此操作,风险自担。
打开微信,点击底部的“发现”,使用 “扫一扫” 即可将网页分享到我的朋友圈。

