中华网财经12月15日讯 中华网财经了解到, 中国电动工具及户外动力设备制造商泉峰控股已经通过上市聆讯。据报该股上周已在香港启动预路演工作,以评估机构投资者需求。泉峰控股今年8月已提交上市申请,早前传计划在年底前上市,集资5亿至8亿美元。

泉峰控股始建于1994年,是一家中国的电动工具及OPE全球供应商。根据弗若斯特沙利文报告,按收入计,于2020年在全球动力工具及OPE市场中综合排名第13位,约占1.9%的市场份额。按收入计,在全球动力工具市场中排名第9位,约占1.7%的市场份额,在全球OPE市场中排名第十位,约占2.1%的市场份额。
根据招股书,泉峰控股是中国第一大电动工具及户外动力设备(OPE)的全球供应商,其主营产品也分为电动工具和OPE产品。其中电动工具的目标客户为工业级╱专业级及消费级的终端用户,OPE产品的目标客户为高端及大众市场终端用户。
根据最新上载的聆讯后资料集显示,今年首9个月公司收入按年增长48.1至12.17亿美元,主要由于公司主要客户合作的EGO、FLEX和SKIL产品的销售额增加。而今年上半年股东应占利润达8606.2万美元,按年增长3.76倍。
泉峰控股目前拥有EGO、FLEX、SKIL、大有及小强五个差异化且广受认可的品牌,覆盖主要地区及细分市场。于截至2018年、2019年及2020年12月31日止年度以及截至2021年6月30日止六个月,来自五大客户的收入分别占各自期间总收入的51.7%、56.8%、64.8%及64.4%,于往绩记录期间各期间,来自最大客户的收入分别占各自期间总收入的22.9%、20.9%、29.0%及39.6%
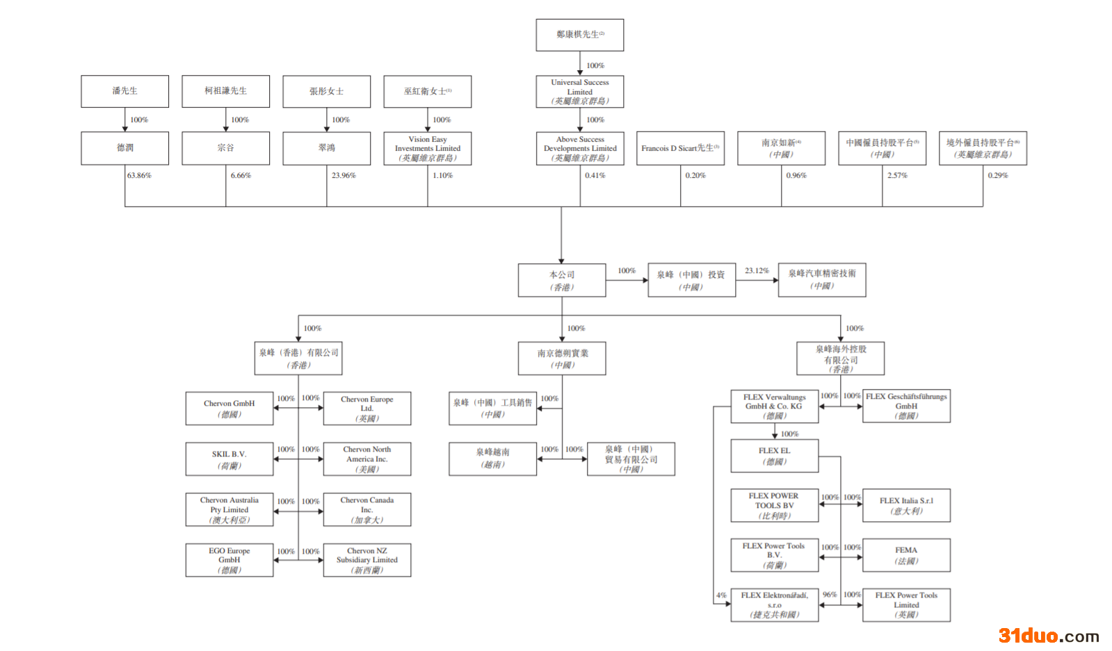
股权结构上,潘龙泉先生持股63.86%,张彤女士持股24.25%,柯祖谦先生持股6.66%。其中,潘龙泉先生任执行董事、董事长兼行政总裁。


财务数据方面,泉峰控股2018-2020年,收入分别为6.91亿美元、8.44亿美元和12亿美元,复合年增长率达31.9%,2021年上半年收入达8.69亿美元。2018-2020年及2021年上半年经营利润分别为-271.3万美元、5166.3万美元、7014.4万美元和1.16亿美元,逐年增长。

招股书显示,2018-2021年上半年,泉峰控股毛利率分别为25.4%、30.3%和30.7%、28.9%。值得注意的是,其净利润率则由截至2020年6月30日止六个月的4.0%大幅增加至截至2021年6月30日止六个月的10.5%。

从行业发展来看,根据弗若斯特沙利文报告,全球电动工具市场可按终端用户类别进一步分为两个分部,即工业级╱专业级和消费级。工业级╱专业级电动工具构成市场的较大分部,并预计按复合年增长率6.1%从2020年的202亿美元增至2025年的271亿美元。消费级电动工具预计将以5.3%的复合年增长率从2020年的89亿美元增长至2025年的115亿美元。

(责任编辑:韩艺嘉)
中国经济网声明:股市资讯来源于合作媒体及机构,属作者个人观点,仅供投资者参考,并不构成投资建议。投资者据此操作,风险自担。
打开微信,点击底部的“发现”,使用 “扫一扫” 即可将网页分享到我的朋友圈。

