中华网财经12月17日讯 中华网财经了解到,泉峰控股今日(17日)起至22日招股。中国电动工具及户外动力设备制造商泉峰控股计划发行7191.6万股,一成于香港作公开发售,集资最多31.4亿港元,招股价介乎37.6至43.6港元,每股100手,一手入场费约4403.9港元。泉峰控股预计于12月30日挂牌。
泉峰控股主要业务为电动工具和花园工具的研发及制造,目前拥有EGO、FLEX、SKIL、大有及小强五个品牌,覆盖主要地区及细分市场。去年收入按年增长42.4%至12亿美元,股东应占利润4435.9万美元,按年增长30.6%。截至今年上半年,收入8.7亿美元,按年增长68.9%,股东应占利润达8606.2万美元,按年增长3.8倍。
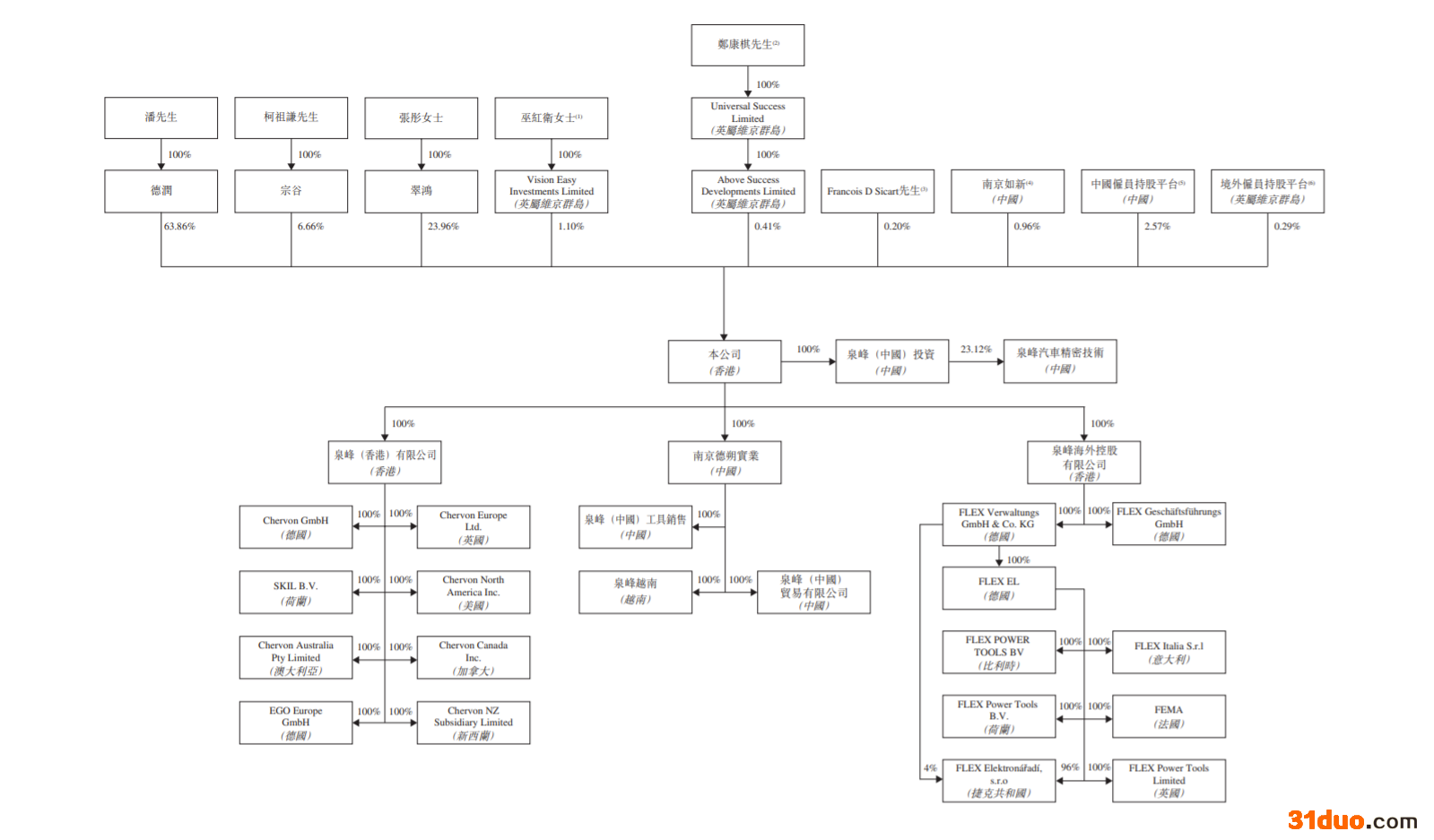
股权结构上,潘龙泉先生持股63.86%,张彤女士持股24.25%,柯祖谦先生持股6.66%。其中,潘龙泉先生任执行董事、董事长兼行政总裁。


财务数据方面,泉峰控股2018-2020年,收入分别为6.91亿美元、8.44亿美元和12亿美元,复合年增长率达31.9%,2021年上半年收入达8.69亿美元。2018-2020年及2021年上半年经营利润分别为-271.3万美元、5166.3万美元、7014.4万美元和1.16亿美元,逐年增长。

招股书显示,2018-2021年上半年,泉峰控股毛利率分别为25.4%、30.3%和30.7%、28.9%。值得注意的是,其净利润率则由截至2020年6月30日止六个月的4.0%大幅增加至截至2021年6月30日止六个月的10.5%。

从行业发展来看,根据弗若斯特沙利文报告,全球电动工具市场可按终端用户类别进一步分为两个分部,即工业级╱专业级和消费级。工业级╱专业级电动工具构成市场的较大分部,并预计按复合年增长率6.1%从2020年的202亿美元增至2025年的271亿美元。消费级电动工具预计将以5.3%的复合年增长率从2020年的89亿美元增长至2025年的115亿美元。

泉峰控股所得款项约66.5%用于扩大及升级在中国的生产基地,9%用于产品研发;7%用于改善销售及分销渠道;7.5%用于支付计息银行借款;10%作营运资金及其他一般企业用途。
(责任编辑:韩艺嘉)
中国经济网声明:股市资讯来源于合作媒体及机构,属作者个人观点,仅供投资者参考,并不构成投资建议。投资者据此操作,风险自担。
打开微信,点击底部的“发现”,使用 “扫一扫” 即可将网页分享到我的朋友圈。

