资本眼中曾经的香饽饽——轻食品牌,如今的境遇却是玩家亏损闭店,艰难求生。近日, 一份由知名网红轻食连锁餐厅新元素(Element Fresh)发出的破产通知引起关注。
12月18日,据第一财经记者向新元素方面确认,公司因为疫情影响,门店经营遭受严重影响,已处在出现严重经营亏损和陷入资金链断裂状态,如今,公司按照相关国家法律规定,进入破产清算阶段,门店将陆续全部关闭。
网红轻食餐厅新元素宣布破产清算 门店将陆续关闭
知名轻食餐厅新元素(element fresh)在12月14日发布的一份公司通知被曝光。
通知称新冠疫情至今,公司运营遇到了前所未有的巨大困难,门店经营遭受严重影响;目前已经处在出现严重经营亏损和陷入资金链断裂状态,并按照相关国家法律规定,进入破产清算流程。
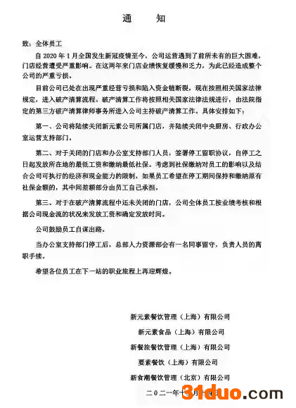
该通知称将陆续关闭新元素公司所属门店,并陆续关闭中央厨房,行政办公室运营支持部门。对于关闭的门店和办公室支持部门人员,签署停工留职协议。对于在破产清算流程中还未关闭的门店,公司全体员工按业绩考核和根据公司现金流的状况来发放工资和确定发放时间,同时鼓励员工自谋出路。

该通知落款时间为2021年12月14日,署名涉及5家企业:新元素餐饮管理(上海)有限公司、新元素食品(上海)有限公司、新餐旅餐饮管理(上海)有限公司、要素餐饮(上海)有限公司、新食潮餐饮管理(北京)有限公司。
启信宝信息显示,上述5家企业的法定代表人均为张永贵,其中新元素餐饮管理(上海)有限公司为新食潮餐饮管理(北京)有限公司的控股股东。


就在前不久的11月初,据彭博社报道,新元素餐厅正在寻求出售的可能性,由于该公司的持有者正在评估潜在买家的兴趣,所以交易还处在早期阶段,据说该笔交易可能达到数亿美元。
新元素是一家美式风格的餐厅,主打菜品包括色拉、三明治、果汁、果昔、意面等,新元素也提供多种亚洲美食和创意晚餐菜式,客单价在120-130元左右。
作为在中国内地最早一批经营轻食连锁的餐饮品牌,新元素的历史可以追溯到20年前。2000年,来自美国的Scott Minoie在上海开了一家果汁吧,后来将餐厅开到了上海商城并取名“新元素”。
以健康轻食为卖点的新元素,门店主要分布在一二线城市的主流商圈及写字楼。2002年第一家餐厅在上海开业,据官网介绍,新元素门店在上海有15家,北京9家,广州2家,深圳2家,南京2家,苏州1家,杭州3家,成都1家,武汉1家。自第一家餐厅开幕以来,新元素每年都获得由杂志读者评出的诸多顶级美食和服务奖项。
部分门店或将营业至明年春节
今年11月初,该品牌进行为期两周的充1000元送500元的活动。线上商城及线下商城同步销售。小编注意到,在一些新元素门店,储值活动也仍在继续,储值金额最低500元,最高2000元,储值会赠送菜品券一张。

小编搜索大众点评,上海新元素门店显示尚在营业的为10家。



而在今年,新元素官方微博仍在发布新店开业的消息,比如2月9日在海口新开业的新元素加盟店。
界面新闻致电新元素北京嘉里中心门店,有店员表示并不清楚公司停止运营的消息,“还没有接到闭店的通知”。
而界面新闻记者在上海瑞虹天地月亮湾门店探访时获知,门店即将在12月20日关闭,并贴出通知称“由于储值卡系统即将进行升级,为保证在升级过程中消费者的余额和消费数据不受损失,建议将已购买的礼品卡及随卡附送的现金券退回餐厅并及时办理退卡手续。”
澎湃记者则分别致电新元素南京西路店、星空广场店、环球金融中心店,询问关店传闻。三家门店接线人员都表示,暂时还未收到关店通知,但公司确已开始破产清算,门店或许将陆续关闭。
据第一财经,新元素餐厅有关人士告诉记者:“上海新天地的门店本月之前关闭,上海西藏南路的门店大概在明年二三月左右关闭。餐厅电子券目前还能正常使用。”
店员:已支持退卡 也可在未关闭的门店消费
据澎湃新闻,接受采访的上海门店的店员告诉记者,目前新元素已支持退卡,购买过预付卡的消费者,可到门店或通过公司退款热线4008128660走退卡流程。
澎湃新闻记者以充卡的消费者名义,拨通新元素的退款热线4008128660,对方语音提示,这是新元素外送电话。接线生表示,退卡可加她的工作微信,她会给一个地址,消费者将卡寄到这个地址,再走公司的退款流程。
卡寄回后,万一公司不退怎么办?该接线员称,可以寄之前拍好照,再留好微信对话截屏。并称,公司已处理了五批退款申请。
至于怎么退,该人士称,如果是双十一期间充的值,充1000送500元,退款时,余额减去实际扣款的6.6折,即为退给消费者的钱。如果没有赠券,建议最近在门店消费完。
另据界面新闻报道,上海的浦东张江、金桥、环球金融中心、南京西路上海商城、新天地门店或许将营业到明年春节。因为破产清算需要时间,暂时没有关店计划,储值卡可以继续使用。
事实上,新元素自12月14日已传出破产清算的消息,新元素在国内的五家关联公司均将陆续进入破产清算程序。
编辑|程鹏 杜恒峰 杜波 校对|段炼
每日经济新闻综合自澎湃新闻、界面新闻、第一财经、公开信息
(责任编辑:蒋柠潞)
中国经济网声明:股市资讯来源于合作媒体及机构,属作者个人观点,仅供投资者参考,并不构成投资建议。投资者据此操作,风险自担。
打开微信,点击底部的“发现”,使用 “扫一扫” 即可将网页分享到我的朋友圈。

