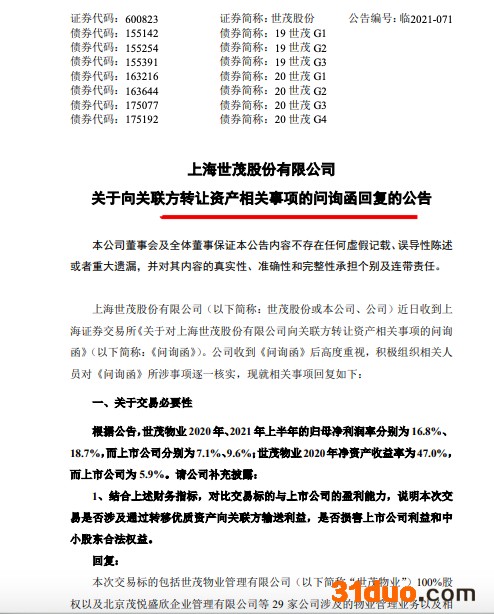
中华网财经12月22日讯:上海世茂股份有限公司(简称:世茂股份,600823.SH)回复上交所此前《关于对上海世茂股份有限公司向关联方转让资产相关事项的问询函》称,世茂股份拟以约16.54亿元,将所属的物业管理相关公司、资产、负债和业务全部出售给世茂服务控股有限公司,交易标的包括世茂物业管理有限公司100%股权、北京茂悦盛欣企业管理有限公司等29家公司涉及的物业管理业务以及相关的资产负债。其转让物业管理业务资产交易,并不涉及“转移优质资产向关联方输送利益,不存在损害上市公司利益和中小股东合法权益”的情形。

世茂表示,对于世茂服务而言,此次收购将有助于其进军和布局商业物业管理项目,并进一步拓展和发展商业地产运营业务;而对其自身来说,此次出售标的资产是公司实施业务调整、整合资源、深度聚焦优势主业的重要举措,此举有利于保障核心业务的持续稳健经营,符合公司长远发展战略。
同日,标普宣布将世茂集团的长期主体信用评级从“BB+”下调至“B+”。将该公司的优先无抵押债券的长期债项评级从“BB”下调至“B”。标普认为,在融资渠道收窄以及销售放缓的背景下,世茂集团的流动性将持续承压,但公司应能够利用内部资源应对近期债务到期问题。
(责任编辑:韩艺嘉)
中国经济网声明:股市资讯来源于合作媒体及机构,属作者个人观点,仅供投资者参考,并不构成投资建议。投资者据此操作,风险自担。
打开微信,点击底部的“发现”,使用 “扫一扫” 即可将网页分享到我的朋友圈。

