“原来车只是车机难用,并不知道是芯片的问题。”
“一开始是不了解芯片的功能,感觉好用,但是发现货不对板,高通8155芯片更好用。”
“该起诉就起诉,不会再有什么实质性的赔偿方案出来了。”
2021年11月起,欧拉好猫车主陆续发现其车辆未搭载宣传时所说的高通8155芯片,而是搭载了英特尔四核芯片,“八核变四核”,好猫车主纷纷开启维权之路。如今,欧拉好猫芯片货不对版的问题持续发酵,不少欧拉好猫车主都表示无法接受长城给出的最终补偿方案。
欧拉作为长城汽车旗下新能源汽车品牌,以纯电动车型为主,主攻女性消费者这一细分市场。据欧拉官方数据显示,11月欧拉品牌销量16136辆,同比增长39.2%。前11个月欧拉累计销量达到了114102辆,同比增长162.2%。其中,欧拉好猫11月销量8855辆,环比增长12.9%,前11个月累计销量为40246辆。
欧拉汽车销量虽然节节攀升,一方面获得了消费者的认可,另一方面随着用户增多,好猫芯片货不对版的问题也遭到曝光。一时间,车主维权,舆论声讨,央媒点名,长城汽车最终选择公开道歉,并给出了总额高达4亿的补偿方案,但因种种原因,部分欧拉好猫车主依旧选择继续维权,甚至起诉。事情的经过究竟如何?长城欧拉三次发布声明,为何车主迟迟不接受?欧拉车主能够起诉成功吗?记者通过采访车主、律师以及长城汽车三方,深度调查该事件发展。
欧拉好猫车主意外发现芯片货不对版
某欧拉好猫女车主在使用好猫车机互联中发现没有CarPlay功能,在此过程中发现欧拉好猫车机搭载的是英特尔主芯片,并非是购车时4S店所告知的高通8155芯片。随后多位欧拉好猫车主对车机进行了检测,发现车机智能服务平台并没有搭载宣传册上的高通8核高性能芯片,而是采用了英特尔4核A3940芯片,型号和性能都不一样,由此引发了集体质疑和投诉。
多位欧拉好猫车主表示,厂家宣传车辆智能服务处理平台使用高通专业车载芯片,拥有强大的计算能力、图形处理能力、以及AI处理功能。但是依据车友们的验证,目前好猫搭载的是2016年发布的英特尔低端处理器,该处理器性能低下、兼容性差、不支持当前主流的安卓应用,影响好猫的使用体验。
11月10日,欧拉好猫更新了官网相关介绍,删除了“咖啡智能车控系统”中有关高通芯片的说明。根据好猫车主提供的录屏显示,此前欧拉APP上还有搭载高通芯片的宣传内容,写明车辆采用高通专业车载智能服务平台。参数配置表中也写明智能服务处理平台采用“高通Qualcomm专业车载处理芯片”。

不仅如此,欧拉好猫上市之时,即2020年11月,在欧拉给予媒体的新闻资料夹里,产品资料也明确提到了“座舱搭载高通SA8155专业车载智能服务芯片”。
如此种种皆证明了好猫所搭载的芯片存在货不对版的情况。
欧拉三次回应芯片货不对版
1、欧拉首次回应称免费进行OTA升级,未对“货不对版”进行回应
在好猫车主纷纷开始投诉并维权后,欧拉以及长城汽车也坐不住了。11月15日,欧拉好猫商品总监在欧拉APP上发文表示,这是部分车主对车机系统提出的差异化需求,他已经开始进行多方沟通和了解。
好猫车主认为,欧拉商品总监在进行概念模糊,把偷换芯片解释成差异化需求。
11月17日,欧拉汽车在APP首次回应,表示在第一时间成立了专项工作组开展调查,并决定在欧拉好猫原有产品开发规划的基础上,加快CarPlay、HiCar功能配置更迭,并免费为用户进行OTA功能升级,预计软件开发3.5个月+认证6.5个月,为用户提供更丰富的使用体验。同时在声明中称有非欧拉用户冒充真实用户煽动负面情绪,企图谋取不正当利益,欧拉已固定相关证据并报警。
欧拉车主表示,首次回应中,没有对芯片货不对板的问题进行直面回答。
2、欧拉二次回应称首任车主可享三电终身质保,未解决芯片导致的卡顿问题
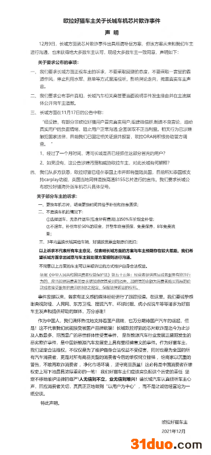
11月22日,欧拉发布了第二次声明称,目前欧拉正在销售的欧拉好猫车型2020年11月上市,车机确实尚未配置高通8核芯片。在规划中这一配置原定是在未来的车型上搭载的,同时欧拉汽车发布补贴方案,只要在2021年12月31日前定的车,就赠送价值7200元权益包,具体包括:1.免费升级CarPlay及HiCar功能,研发人员正在进行系统开发;2.延长两年免费娱乐流量包;3.首任车主三电终身质保服务。
对于该补贴方案,欧拉好猫车主表示不会接受。好猫车主表示,“CarPlay及HiCar功能是欧拉好猫的标配,而流量包根本不适用,因为芯片后续开发跟不上,导航无法升级,音乐软件无法安装。而三电终身质保与芯片所导致的卡顿问题是没有关系的,也就是解决不了目前的问题。”
12月7日,央视财经就欧拉偷换芯片一事进行了报道,并连线欧拉汽车总经理董玉东。对方表示,“针对欧拉好猫芯片问题给广大用户带来的困扰,深表歉意,将认真调查来龙去脉,妥善处理相关事宜,给消费者满意答复。”在此次报道中,欧拉也没有给出具体的处理方案。
3、欧拉三次回应颇具诚意,但仍未解决芯片所带来的问题
直至12月9日,长城汽车发布了第三份补偿方案。与上述两次不同的是,此次发布补偿方案的主体为长城汽车,而非欧拉汽车。

补偿方案的内容为:1、2021年12月31日前下定的欧拉好猫车主:赠 送价值7200元【如虎添翼】权益包。2、本公告下发日前提车及下定的欧拉好猫车主 在享有7200元【如虎添翼】权益包基础上,加持如下权益:(1)首任车主由【如虎添翼】权益包中所提供的三电终身质保升级为整车终身质保(2)首任车主享受10000元充电权益 。
欧拉好猫车主提到,在长城汽车给出的最终处理方案中没有公布10000元电费使用细节。欧拉好猫车车主签署协议当天兑现1000元充电权益时发现,由销售商直接为客户充值电费(私桩电表或公桩客户账户),剩余充电权益根据客户用车及充电情况进行兑现。客户本人为本台车充电使用情况下,电费余额不足100元时,可再次进行权益兑现(账户唯一),每次兑现1000元,直至累 计兑现满10000元,该权益自动终止。

每次兑现充电权益,需车主本人将车辆开至销售商处,同时需向销售商提供如下材料:①车主本人身份证原件②行驶证原件③车辆及行驶里程照片④电费充值账户信息 备注:充值的电费只能用于客户本人给本车充电使用,严禁其他车辆使用或挪作它用。
针对厂家三次官方回复,车主不接受、律师建议索赔
1、部分车主不接受解决方案,认为长城汽车“玩套路”
在长城汽车发布了最终解决方案之后,仍有部分欧拉好猫车主不接受。
12月14日,对于长城汽车的最终解决方案,欧拉好猫部分车主并不接受,并发表了联合声明,诉求如下:1、更换芯片并给予补偿和终身质保;2、①如不更换芯片则无条件退车并加50%现金赔偿;②如不退车则补偿50%车价现金并提供终身质保、免费保养、8年免费流量;3、最后为三年内置换长城汽车其他车辆,可按照发票价抵扣。

此外,还有车主表示会提起诉讼,或者集体委托律师起诉。好猫车主对记者表示:“希望长城汽车给够我们车主直接的、无条件的补偿,而不是间接的,有套路的补偿,这样的话我还是会考虑接受并接着用这台车,如果厂家就是跟车主一味地强硬态度也是会考虑进一步维权。”
好猫车主表示,目前对于长城汽车而言,欧拉“换芯门”就是货不对板,但无法更换。
2、律师建议赔偿损失
对于欧拉好猫部分车主的诉求,记者采访了广东国晖(北京)律师事务所执业律师许迪,她表示:“个人觉得后面部分车主提到的解决方案,不是十分合理。长城汽车肯定是涉嫌侵犯消费者的知情权,这一点毫无疑问。但是其已经给出相应的补偿方案。车主提到的三年置换其他车辆等诉求,根据现行的车辆三包法第20条规定,‘自销售者开具购车发票之日起60日内或者行驶里程3000公里之内(以先到者为准),出现转向系统失效、制动系统失效、车身开裂或燃油泄漏,消费者选择更换或退货的,销售者应当负责免费更换或退货。’欧拉好猫Carplay功能不符合三包法的情况。”
同时,律师还提出了一些建议:“部分欧拉好猫车主可以要求更换芯片,因为当时在芯片上承诺的是高通的,现在用别的品牌芯片,这个诉求还是合理的,另外就是可以要求适当的赔偿。如果目前无法更换芯片,车主可要求赔偿损失,就芯片知情权方面进行赔偿。但是要求整车更换、现金赔偿、无条件退车是不太符合法律的公平原则。”
在与车主沟通的过程中,针对车主诉求和该事件处理一事,记者采访了长城汽车方面,但截至截稿前未收到回复。
此次欧拉好猫芯片货不对版问题持续发酵,与厂家早期不直面用户反馈的问题并解决有着直接关系,但根据厂家最终解决方案以及律师建议来看,记者认为应该合理维权,适当通过法律的手段来维护自身的合法权益。
(责任编辑:蔡情)
中国经济网声明:股市资讯来源于合作媒体及机构,属作者个人观点,仅供投资者参考,并不构成投资建议。投资者据此操作,风险自担。
打开微信,点击底部的“发现”,使用 “扫一扫” 即可将网页分享到我的朋友圈。

