12月28日,渤海证券发布首次公开发行股票说明书(申报稿),拟在上交所主板上市。
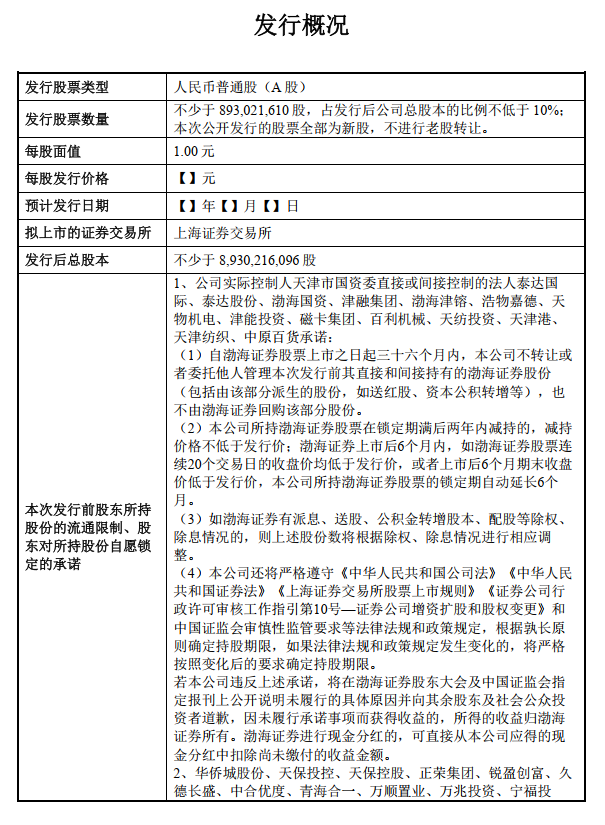
招股说明书显示,渤海证券拟公开发行新股不少于8.93亿股人民币普通股(A股),不低于发行完成后公司股本总额的10%。
公开资料显示,渤海证券股份有限公司成立于1988年3月1日,其是唯一一家注册在天津滨海新区的综合类证券公司。前身为渤海证券有限责任公司,公司控股股东为天津市泰达国际控股(集团)有限公司,天津市国资委为公司实际控制人。天津市国资委最终控制的发行人的股东家数为14家,控制的股权比例合计为63.28%。目前,公司股东43家,注册资本为80.4亿元。
银柿财经记者了解到,渤海证券募集的资金将用于补充营运资金,扩大业务规模,有利于提升公司的盈利能力和市场竞争力,符合公司的长远发展需要。为保证此次募集资金的有效运用,降低即期回报被摊薄的影响,公司将继续巩固并拓展公司业务,加强经营管理和内部控制,提升经营效率和持续盈利能力,加强对募集资金管理,保证募集资金合规、有效使用。
根据中国证监会发布的券商分类评级结果,在2018年、2019年、2020年和2021年证券公司分类评价结果中渤海证券的级别分别为B类BBB级、A类A级、A类A级和B类BBB级。
从财务状况来看,2021年上半年,渤海证券实现营业收入13.98亿元,截至上半年末,总资产为633亿元。证券经纪业务是公司的主要业务之一,2018年、2019年、2020年及2021年1-6月,公司证券经纪业务分部收入分别为35,948.50万元、43,679.09万元、57,913.16万元及27,863.82万元,占公司营业收入的比例分别为22.50%、16.05%、19.59%及19.94%。证券经纪业务收入主要取决于客户证券交易量和交易佣金率水平,主要面临交易量波动和交易佣金率变化的风险。
银柿财经记者了解到,从2016年渤海证券接受上市辅导到这次发布招股说明书,已经过去了整整5年多的时间。
2016年,渤海证券启动IPO,并聘请光大证券进行上市辅导。
2017年,渤海证券营业收入下滑48%,净利润大降70%。2018年7月,证监会公布的分类评级结果显示,渤海证券的评级由A类下降至BBB类,加之当年资本市场整体低迷,公司IPO进程推进缓慢。
依据渤海证券今年8月披露的报告,渤海证券当时主要存在两个问题:一是此前获取的由证监会出具的监管意见书已经到期,相关审批手续仍在推进中;二是在三年一期各银行账户银行存款余额调节表的编制工作中,仍存在少量账户的余额调节表尚未编制完成。
记者同时注意到,渤海证券主要高管近几年也发生过多次大幅变动。
2019年,原天津证监局副局长王修祥被聘为总裁。两年多内,公司原副总裁刘闯以及原总裁王修祥先后离职。还有,分管直投业务的副总裁陆玮也消失在了高管名单中,中国证券业协会的信息显示,其已于今年8月31日离职。截至目前,渤海证券2019年社会化选聘的4位高管已经有3位选择了离任。
公司被降级,高管变动频繁成隐患,渤海证券能否顺利IPO登陆资本市场,一圆5年多的上市梦,或许时间会给出答案。
(责任编辑:魏京婷)
中国经济网声明:股市资讯来源于合作媒体及机构,属作者个人观点,仅供投资者参考,并不构成投资建议。投资者据此操作,风险自担。
打开微信,点击底部的“发现”,使用 “扫一扫” 即可将网页分享到我的朋友圈。

