【生意多】-免费发布分类信息
当前位置: 首页 » 自媒体 » 经济资讯 » 正文

股份制改造后“快马加鞭”进入IPO辅导期 财信证券有望成湖南第三家上市券商?

放大字体  缩小字体 发布日期:2022-01-24 17:34:31    来源:银柿财经
导读

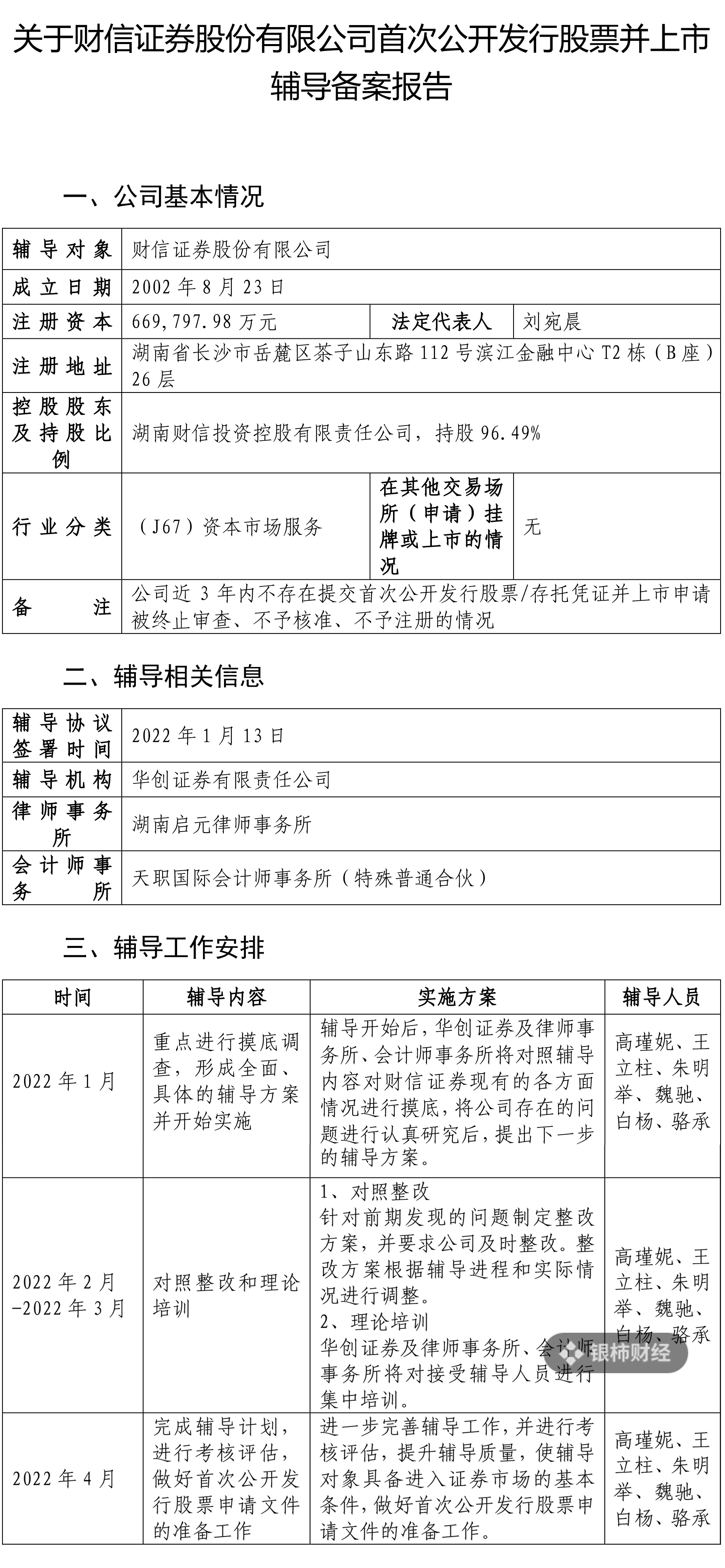
近日,证监局发布了《关于财信证券股份有限公司首次公开发行股票并上市辅导备案报告》,报告表示,公司已着手进行首次公开发行股

近日,证监局发布了《关于财信证券股份有限公司首次公开发行股票并上市辅导备案报告》,报告表示,公司已着手进行首次公开发行股票准备并提交上市辅导备案。

股份制改造后“快马加鞭”进入IPO辅导期 财信证券有望成湖南第三家上市券商?

报告称,财信证券注册资本66.98亿元,法定代表人为刘宛晨,公司第一大股东为湖南财信投资控股有限责任公司,持股比例为96.49%。且财信证券称,其近三年内不存在提交首次公开发行股票/存托凭证并上市申请被终止审查、不予核准、不予注册的情况。同时,财信证券已于2022年1月13日与华创证券有限责任公司签订辅导协议。接下来,华创证券将作为辅导机构,与湖南启元律师事务所、天职国际会计师事务所(特殊普通合伙)对照辅导内容对财信证券现有的各方面情况进行摸底,将公司存在的问题进行认真研究后,提出下一步的辅导方案。 

根据报告显示,2022年2月至3月,财信证券将针对前期发现的问题制定整改方案,进行整改,并且将对接受辅导人员进行集中培训。同年4月,财信证券将进一步完善辅导工作,进行考核评估,做好首次公开发行股票申请文件的准备工作。 

因此,财信证券最快将于2022年4月向证监会提交IPO申请材料。 

银柿财经记者了解到,目前湖南本土券商共有三家,包括方正证券、湘财证券、财信证券。方正证券及湘财证券已于2011年和2020年完成上市工作。本次财信证券也即将提交IPO材料,湖南或将迎来第三家上市券商,也许不久之后湖南三大本土券商将齐聚A股市场。 

据公司官网介绍,财信证券成立于2002年,曾用名“财富证券”,注册资金66.98亿,是湖南财信金融控股集团有限公司旗下核心企业,同时也是湖南省唯一的省属国有控股证券公司,全国设有5家分公司和89家营业部。财信证券旗下有三家子公司,包括财信期货有限公司、深圳惠和投资有限公司、深圳市惠和投资基金管理有限公司,财信证券业务范围涵盖证券经纪、投资银行、资产管理、投资咨询、融资融券、固定收益、证券投资、场外市场、期货经纪、另类投资、基金投资等。 

据爱企查信息显示,财信证券由湖南财信投资控股有限责任公司、新余财虎企业管理中心(有限合伙)、深圳市润泽灯光音响科技发展有限公司三家公司控股,持股比例分别为96.49%、2.02%、1.49%。主要高层人员有法定代表人、董事长刘宛晨、董事兼总经理王培斌以及董事黎传国、李世辉等人。 

据财信证券2020年度财务报告披露,到2020年12月31日,该公司资产总额实现516.63亿元,较年初增加 252.17 亿元,增长95.36%。营业收入达21亿,与期初相比增长34.80%。资本杠杆率为30.15%,与期初的39.25%相比,下降23.18%。 

近年来,财信证券IPO步伐十分迅速。自2021年12月至今,公司火速完成了更名、增资、股份制改造“三大任务”。不久前,湖南省上市后备企业资源库名单正式公布,财信证券于2021年首次进入该名单,为2022年的IPO做了充分准备。 

2021年12月30日,财信证券已完成工商变更登记,取得湖南省市场监督管理局核发的营业执照,公司类型由“其他有限责任公司”变更为“其他股份有限公司(非上市)”,公司名称由“财信证券有限责任公司”变更为“财信证券股份有限公司”。同时,财信证券称,公司整体改制和名称变更等事宜不影响公司原有的各项权利和义务。原“财信证券有限责任公司”的业务、人员、资产、债权债务以及签订的各类协议、募集说明书等法律文书,均由“财信证券股份有限公司”依法继承。 

2022年1月2日,财信证券于公司官网发布公告称,为加快推进公司上市进程,财信证券有限责任公司已整体改制为财信证券股份有限公司。 

此外,在2022年1月19日财信证券2022年度投资策略报告会中,公司董事长刘宛晨致辞道,财信证券将紧紧抓住资本市场改革的重大机遇,在湖南财信金控集团的支持下,充分发挥协同效应,体系化推动业务战略落地,加速业务布局,为实现稳健高质量发展、打造精品化券商的战略目标夯实基础,并为广大客户提供更为优质的综合化、定制化、整体化的金融服务解决方案。

(责任编辑:马欣)



 中国经济网声明:股市资讯来源于合作媒体及机构,属作者个人观点,仅供投资者参考,并不构成投资建议。投资者据此操作,风险自担。

打开微信,点击底部的“发现”,使用 “扫一扫” 即可将网页分享到我的朋友圈。

 
(文/小编)
打赏
免责声明
• 
本文为小编原创作品,作者: 小编。欢迎转载,转载请注明原文出处:http://www.31duo.com/hotugc/181304.html 。本文仅代表作者个人观点,本站未对其内容进行核实,请读者仅做参考,如若文中涉及有违公德、触犯法律的内容,一经发现,立即删除,作者需自行承担相应责任。涉及到版权或其他问题,请及时联系我们。
 

(c)2016-2019 31DUO.COM All Rights Reserved浙ICP备19001410号-4

浙ICP备19001410号-4