作者丨李文贤
3月16日,统一企业在官网再发声明称:经对湖南锦瑞食品有限公司(简称“湖南锦瑞”)连夜调查,统一企业酸菜包用原料菜确认全部来源于厂内自腌自用,未使用央视“3.15”晚会报道的“土坑酸菜”。

统一企业表示,公司酸菜包所用原料菜,一贯坚持在酸菜包工厂内自腌自用,不使用央视“3.15”晚会报道的“土坑酸菜”,统一公司全程派员监管。央视“3.15”晚会报道中提及的湖南插旗菜业有限公司、岳阳市雅园酱菜食品厂及坛坛俏食品有限公司均非我司供应商,我司供应商只涉及湖南锦瑞。
展开剩余65%
同时,统一企业发布了供应商湖南锦瑞的承诺函,其中提到公司承诺生产的统一酸菜包产品原料菜全部来源于厂内自有腌制池。
这已经是统一企业针对“土坑酸菜”第三次发表声明。
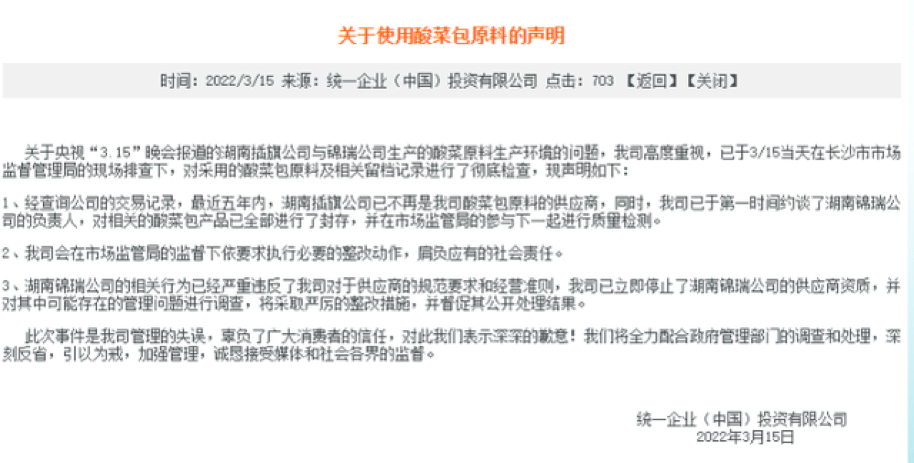
昨日晚间,统一企业在第一份声明中提到,公司立即停止湖南锦瑞的供应商资质,并封存了相关酸菜包。湖南插旗公司在最近五年内已不再是公司酸菜包原料的供应商。
随后,统一企业删除了这份声明,在第二份声明中,统一企业只表示,湖南插旗公司在不是统一企业供应商,与统一企业没有任何关系。
同时提到统一企业派专人到供应商处现场全程监管,酸菜自腌自用,不允许外购酸菜。对于湖南锦瑞只字未提。
据315曝光,湖南锦瑞是华容县较大的酸菜加工企业,也给一些食品企业代加工老坛酸菜。其生产负责人称会收购一些“土坑酸菜,自己腌的酸菜肯定不够用”。
工商资料显示,湖南锦瑞成立于2017年05月22日,杨立才100%持股。截止发稿,统一企业股价下跌3.57%。京东、淘宝、麦德龙和盒马等平台已搜索不到“老坛酸菜”相关商品,统一企业京东官方旗舰店中“老坛酸菜面”已下架。
(责任编辑:蔡情)
中国经济网声明:股市资讯来源于合作媒体及机构,属作者个人观点,仅供投资者参考,并不构成投资建议。投资者据此操作,风险自担。
打开微信,点击底部的“发现”,使用 “扫一扫” 即可将网页分享到我的朋友圈。

