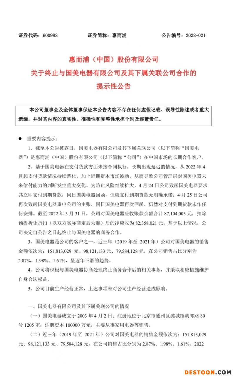
蓝鲸TMT频道4月25日讯,今日晚间,惠而浦中国公告称,决定终止与国美电器及其下属关联公司的商务合作。
公告显示,基于国美电器在支付货款方面未按合同执行,长期出现延迟的情况,从2022年4月起支付货款情况持续恶化;截至2022年3月31日,公司对国美电器应收账款余额合计8710.4万元,公司决定自公告之日起终止与国美电器的商务合作。
惠而浦中国表示,国美电器是公司的客户之一,近三年(2019年至2021年)公司对国美电器的销售金额依次为:1.52亿元、9812万元、7958万元,在公司销售占比分别为2.87%、1.98%、1.61%,呈逐年下滑趋势。
同时,惠而浦中国称,将积极与国美电器协商处理终止商务合作后的相关事务,并采取相应措施维护 自身合法权益。惠而浦目前生产经营正常,上述事项未对公司生产经营造成影响。
(责任编辑:蔡情)
中国经济网声明:股市资讯来源于合作媒体及机构,属作者个人观点,仅供投资者参考,并不构成投资建议。投资者据此操作,风险自担。
打开微信,点击底部的“发现”,使用 “扫一扫” 即可将网页分享到我的朋友圈。

