财联社4月26日讯(记者 吴昊)招商资管迎新总经理。4月26日,招商资管官网发布高级管理人员变更公告,原华鑫证券副总经理杨阳已出任招商证券资管总经理一职。
公开资料显示,杨阳具有计算机方面的学科专业背景,曾在高盛、嘉实基金、安信证券等世界著名投行、国内知名公募基金及券商有过丰富的职业经验。
同时,原招商资管总经理熊志钢已因“工作调整”原因卸任总经理一职。有消息称,熊志钢或将改任招商资管副董事长兼合规总监。不过截至发稿前,该消息尚未正式对外公告,招商证券表示,具体安排以公告为准。
此外,去年11月,原招商证券副总裁、招商资管董事长邓晓力到龄辞任后,招商证券曾对该岗位进行公开招聘。不过截至目前招聘报名已结束近5个月,该职务仍处于空悬状态。
杨阳出任招商资管新总经理
根据招商资管官网公告的信息显示,杨阳已于4月25日出任总经理一职,已经证监会核准取得高管任职资格。
公开资料显示,杨阳先生,中国科学技术大学计算机软件专业理学学士、美国宾夕法尼亚州立大学计算机科学与工程专业硕士。曾任职于华鑫证券(任公司副总经理、公司总经理助理、金融市场部总经理);安信证券(任衍生品与交易部总经理、机构业务管理委员会委员、销售交易部衍生品交易主管);嘉实国际(任指数投资主管)、嘉实基金(任基金经理);美国高盛集团(任信用风险交易部资深分析师);美国城堡投资集团(任期权交易部资深分析师);美国HBK集团(任量化交易部分析师);美国贝尔斯登公司(任电子交易部分析师)。
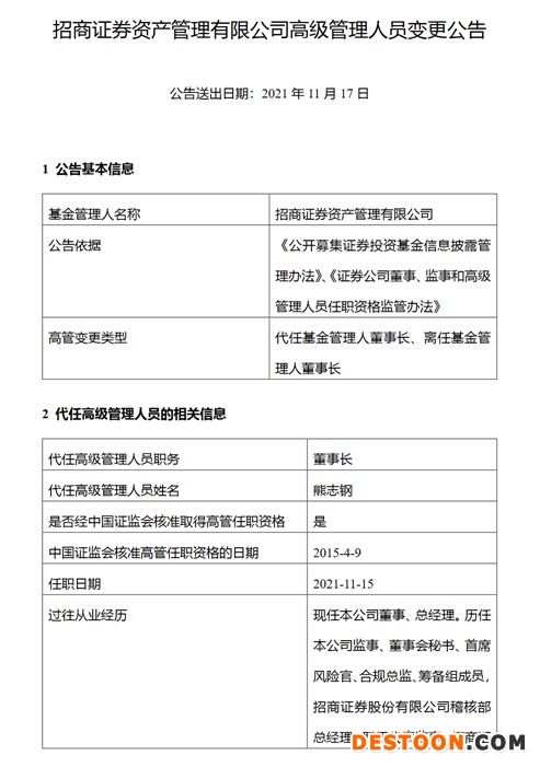
另据公告披露,熊志钢同日卸任总经理一职,原因为“工作调整”。值得注意的是,2021年11月15日,招商资管曾公告,因原招商证券副总裁、招商资管董事长邓晓力因到龄辞任,由熊志钢代任招商资管董事长一职。
对此,有消息称,熊志钢或改任招商资管副董事长兼合规总监,但在目前公告的“转任本公司其他工作岗位的说明”一栏,招商资管尚未进行披露,也尚未通过其他形式对外正式公告。招商证券表示,具体安排以正式公告为准。
公开资料显示,熊志钢,南开大学审计学专业经济学学士学位、北京大学金融学硕士学位。2019年12月起担任招商资管董事、总经理;2017年12月至2019年12月担任公司稽核部总经理、招商投资监事;2019年5月至2019年12月担任招商资管监事;曾任华为技术有限公司财经管理部财务经理,深圳证监局干部、副处长,招商证券资产管理有限公司筹备组成员、合规总监、首席风险官、董事会秘书。
招商资管在公告中表示,上述事项已经招商证券资产管理有限公司第二届董事会第二十二次会议审议通过,并按有关规定进行备案。
分管资管业务副总裁仍空缺
值得注意的是,在原招商证券副总裁、招商资管董事长邓晓力到龄辞任后,招商证券曾于2021年11月25日,在公司官微发布公开招聘副总裁,分管资产管理业务,报名时间仅为期一周,即截至2021年11月30日。
不过从目前的情况看,距离报名截止日已过去了近5个月,该职务尚且处于空缺状态。有消息称,该副总裁人选或将从内部提拔产生,也或许是一位长期从事相关业务的年轻领导。
根据该招聘信息,对该职务提出了三项主要职责:一是拟定所分管业务的发展战略和经营计划并组织实施,完成公司下达的各项经营任务;二是洞悉行业趋势和发展前沿,完善公司资产管理业务经营管理的体制机制,培养高素质专业化资产管理人才队伍,打造公司资产管理业务核心竞争力;三是主动融入公司财富管理战略,积极协同,稳健经营,实现公司资产管理业务高质量发展等。
同时要求具有5年以上证券、基金或资产管理行业工作经历,曾担任中等以上规模证券公司、公募基金、资产管理公司主要负责人,或曾担任上述公司分管投研、资管、自营等相关业务的公司副职;或曾担任大型证券公司、公募基金、资产管理公司投研、资管、自营等相关部门/单位负责人2年以上等相关从业经历。另外年龄方面则要求原则上应为1970年1月及以后出生,即不大于51岁。
业绩短期承压,利润贡献率上升
或一定程度受市场行情影响,叠加资管新规后资管通道业务规模的大幅下降,招商资管遭遇业绩承压。
4月24日,招商证券披露2022年一季报。根据合并利润表显示,招商资管今年一季度的业务收入滑落至2016年以来同期最低,仅实现净收入2.07亿元,同比减少21.65%。此外,年报显示,2021年招商资管实现营业收入13.51亿元,同比增长5.5%;净利润实现6.9亿元,同比减少9.2%。
不过从利润贡献率角度看,招商资管今年一季度的营业收入占母公司总体营收的比重,则同比增加1.17个百分点至5.6%。不仅如此,从2021年报来看,招商资管的利润贡献度可排进第4位,仅次于东方、兴业、广发,利润贡献度为23%。
招商证券在年报中表示,2021年,招商资管全力推动主动管理能力建设,积极推进大集合转公募,完善公、私募产品线;加大通道业务整改力度,按期顺利完成资管业务整改,克服通道业务下降的影响,提升主动管理规模。
2021年末,招商资管主动管理规模(不含专项资管计划)为3464.13亿元,同比增长9.72%,主动管理规模占比达82.87%,同比上升26.99个百分点。
同时,加速与招商证券财富管理业务协同,整合优势资源,发行“招商私募50指数增强FOF系列产品”以及挂钩招商私募基金指数产品,为客户提供一站式低成本配置私募基金服务,增强公司财富管理客户和高净值客户的粘性。
根据证券业协会和基金业协会统计,2021年末,招商资管合规受托资金管理规模排名行业第5名;2021年私募主动管理资产月均规模排名行业第4名。
(责任编辑:田云绯)
中国经济网声明:股市资讯来源于合作媒体及机构,属作者个人观点,仅供投资者参考,并不构成投资建议。投资者据此操作,风险自担。
打开微信,点击底部的“发现”,使用 “扫一扫” 即可将网页分享到我的朋友圈。

