上周(6月13日~6月17日)上会企业共计11家,除湖山股份遭否、天济草堂撤回外,其余9家均顺利通过;本周(6月20日~6月24日)仅安排5家企业上会,其中主板上会企业锡装股份排队已近七年。
创业板:锂电板块再添生力军,本周2家上会
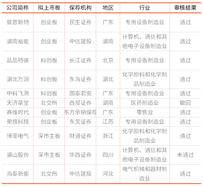
上周创业板4家企业过会,分别是深圳市曼恩斯特科技股份有限公司、湖南裕能新能源电池材料股份有限公司、赛维时代科技股份有限公司与荣旗工业科技(苏州)股份有限公司,前两家均与锂电池行业有关。本周创业板上市委还将审议杭州华塑科技股份有限公司(以下简称“华塑科技”)与山东亚华电子股份有限公司(以下简称“亚华电子”)的首发申请。
华塑科技是一家电池安全管理和云平台提供商,形成了以H3G-TA系统、H3G-TV系统和H3G-TS系统等后备电池BMS为主,以动力铅蓄电池BMS和储能锂电BMS为辅的产品体系。公司入选2021年度浙江省“隐形冠军”企业名单及“专精特新”中小企业名单。2019年至2021年,公司分别实现营收1.07亿元、2.06亿元与2.37亿元,同期净利润分别为1621.74万元、5615.67万元与5519.27万元。
亚华电子主要从事医院智能通讯交互系统软硬件开发,产品用户包括北京协和医院、中国人民解放军总医院、四川大学华西医院、山东大学齐鲁医院等知名医疗机构。2019~2021年,公司营收分别为1.65亿元、2.34亿元与2.88亿元,同期净利润分别为4012.84万元、5523.35万元与7272.52万元。
科创板:3过3,本周盛科通信、长盈通上会
上周科创板3家上会企业闯关成功,分别为湖北万润新能源科技股份有限公司、北京晶品特装科技股份有限公司与深圳中科飞测科技股份有限公司。本周科创板上会企业为苏州盛科通信股份有限公司(以下简称“盛科通信”)与武汉长盈通光电技术股份有限公司(以下简称“长盈通”)。
招股书显示,盛科通信主营业务为以太网交换芯片及配套产品的研发、设计和销售,根据灼识咨询数据,以2020年销售额口径计算,公司在中国商用以太网交换芯片市场的境内厂商中排名第一。公司无控股股东,第一大股东为中国电子及其一致行动人、子公司中国振华,二者合计持股32.66%。2019~2021年,公司分别实现营业收入1.92亿元、2.64亿元与4.59亿元,同期净利润分别为622.07万元、-958.31万元与-345.65万元。
长盈通专业从事光纤陀螺核心器件光纤环及其综合解决方案研发、生产、销售和服务,光纤陀螺是军用光纤惯性导航系统的核心部件,广泛应用于战术武器、战略导弹、军机、舰艇、装甲车、载具平台、航天器、火箭等装备的定位定向系统、姿态航向控制系统、罗经系统、制导导航控制系统等。2019~2021年,公司分别录得营收1.78亿元、2.15亿元与2.62亿元,同期净利润分别为4660.55万元、5392.97万元与7656.67万元。
主板:湖山股份遭否,锡装股份排队七年终上会
上周主板发审委审议了浙江博菲电气股份有限公司与四川湖山电器股份有限公司(以下简称“湖山股份”)的首发申请,湖山股份遭到当堂否决。
结果公告显示,发审委质疑湖山股份控股股东在2020年年末有所变更,由九洲电器变更为九洲集团,发审委要求公司说明九洲电器将发行人全部股份划转至九洲集团的原因及商业合理性,控股股东变化未导致实控人变更的认定论据是否充分;并且,公司曾因存在“投标文件提供虚假材料”的情形,被禁止在三年内参与军队采购活动。而湖山股份主要产品为数字扩声系统、数字广播系统、数字会议系统、文化装备等音视频成套设备,部队各军种均为其重要客户。发审委要求公司说明,相关内控是否存在重大缺陷,被禁止在三年内参加军队采购活动是否会对公司经营产生重大不利影响。
本周主板上会企业为无锡化工装备股份有限公司(以下简称“锡装股份”)。公司主要从事石油及石油化工、基础化工、船用及海洋工程、煤化工及发电等领域应用的金属压力容器的研发、设计、制造、销售及相关技术服务,IPO申请获受理时间为2015年11月,排队时间将近七年。
北交所:天济草堂“二进宫”临阵脱逃
上周北交所原定将审议湖南天济草堂制药股份有限公司(以下简称“天济草堂”)与唐山海泰新能科技股份有限公司(以下简称“海泰新能”)的首发申请,但前次遭遇暂缓的天济草堂本次则直接“临阵脱逃”,主动撤回申报材料,海泰新能则顺利通关。
有投行人士分析称,可能是公司在最后关头才下定决心,所以才会在二次上会前夕撤回,而非提交落实上市委审议会议意见函的回复之前就撤回。4月初审议会议结果公告显示,北交所上市委要求保荐机构、申报会计师进一步核查公司收入的真实性,并要求公司说明销售费用占比较高的具体原因、合理性及真实性,以及结合委外研发的相关合同、项目进展、验收情况,说明研发费用的具体核算方式,研发费用列支是否真实。
天济草堂回复称,市场推广费用较高是医药行业整体政策导致的,公司产品以处方药为主,更需要向医院与医务人员开展大量频繁的药品推广活动,提升医务人员对药品的熟悉程度;而有关研发方面,在最新的落实函回复中,公司的表述从招股书中的“技术研发团队实力雄厚,拥有丰富的药物研发经验和药品制备经验”变成了“具备一定的自主研发能力”。公司招股书中所列的7个主要在研项目全部为委外形式,研发人员仅有12名。
(责任编辑:蔡情)
中国经济网声明:股市资讯来源于合作媒体及机构,属作者个人观点,仅供投资者参考,并不构成投资建议。投资者据此操作,风险自担。
打开微信,点击底部的“发现”,使用 “扫一扫” 即可将网页分享到我的朋友圈。

