腹泻病是由多种病原、多种因素引起的以大便性状改变和大便次数增多为特点的一组疾病。急性感染性腹泻仍然是我国儿童常见病及5岁以下儿童的主要死亡原因之一。关于小儿秋季腹泻,至少需要掌握以下6点。
小儿腹泻病,每年有2个发病高峰,第一个高峰发生在6~8月份,称为夏季腹泻;另一高峰发生在10~12月份,称为秋季腹泻。
受损的小肠,吸收水分和电解质能力下降,致使肠液在肠腔内大量积聚;受损的小肠,消化吸收糖类物质(乳糖)的能力下降,积聚在肠道内的糖类物质可升高肠液的渗透压。
蒙脱石散,不仅可吸附、抑制消化道内的病毒、病菌及其产生的毒素,而且可覆盖消化道粘膜,可提高粘膜的抵御能力。
2016年版《中国儿童急性感染性腹泻病临床实践指南》推荐使用消旋卡多曲;国家卫健委2020年版《儿童急性感染性腹泻病诊疗规范》未提及使用消旋卡多曲。
消旋卡多曲是一个脑啡肽酶抑制剂,可延长消化道内源性脑啡肽的生理活性,减少水和电解质的过度分泌,治疗分泌性腹泻效果较好。
国家卫健委2020年版《儿童急性感染性腹泻病诊疗规范》明确推荐选用低渗口服补液盐(ORSⅢ)。
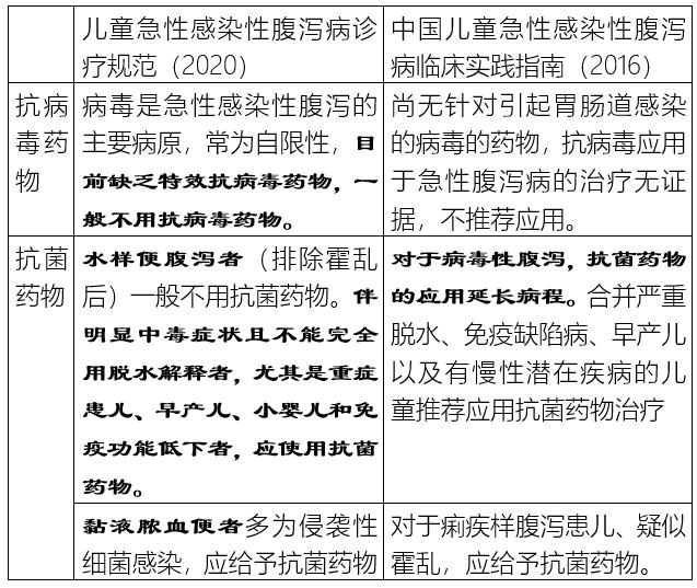
水样便腹泻者(排除霍乱)多为病毒(秋冬季多见)及产毒性大肠埃希菌(夏季多见)所致,一般不用抗菌药物。
但是,若伴有明显中毒症状不能用脱水解释的患儿,尤其是对重症患儿、新生儿、免疫功能低下的患儿,应使用抗菌药物。
地芬诺酯为哌替啶的衍生物,有与吗啡相同的基本结构。国内外不断有应用该药致小儿中毒甚至致死的报道,且死亡病例集中于2岁以下的婴幼儿。
洛哌丁胺的化学结构类似哌替啶和氟哌啶醇,作用较地芬诺酯强而迅速,用于低龄儿童易致药物不良反应,有新生儿用药致死的报道,5岁以下的儿童禁用洛哌丁胺。
因为喹诺酮类药物可致骨关节病变,特别是负重骨关节软骨组织的损伤,18岁以下的小儿及青少年禁用。

