【生意多】-免费发布分类信息

美棉专题:美棉合约的规则简介

   日期:2022-07-02     浏览:556    

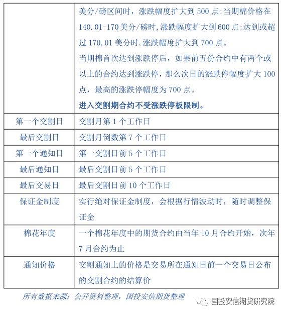
  近期美棉波动剧烈,涨停和跌停交替出现,例如2207合约在6月24号出现罕见大跌,6月24号是该合约第一个通知日,进入交割期,价格涨跌不受限制。

图片
图片

(文章来源:国投安信期货)


特别提示:本信息由相关企业自行提供,真实性未证实,仅供参考。请谨慎采用,风险自负。


相关行情
推荐行情
点击排行

(c)2016-2019 31DUO.COM All Rights Reserved浙ICP备19001410号-4

浙ICP备19001410号-4