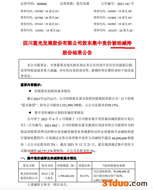
中华网财经12月22日讯:四川蓝光发展股份有限公司(简称:蓝光发展,600466.SH)发布公告称,公司控股股东蓝光集团以其持有的公司股票作为担保品的股票质押式回购交易及融资融券业务根据协议约定将被相关金融机构进行强制处置程序,计划通过证券交易所集中竞价方式减持不超过60,698,608股股份(占公司总股本的2%)。

截至2021年12月21日,蓝光集团通过集中竞价方式被动减持60,757,574股股份,占公司总股本的2%,减持价格区间为1.61元/股-2.99元/股,减持总金额为1.54亿元。
截止2021年12月21日,蓝光集团持有蓝光发展股份1,521,984,749股,占总股本的50.15%。
蓝光发展称,此次减持计划是蓝光集团因金融机构执行股票质押业务及融资融券业务中强制处置程序而导致的被动减持。由于实施减持计划的金融机构误操作,导致实际减持数量比计划减持数量超出58,966股。控股股东为本次违反减持计划减持3公司股票的行为对公司带来的负面影响深表歉意,并对广大投资者致以诚恳的道歉。后续,控股股东将严格按照相关规定加强股票账户管理,防止此类事件再次发生。
拟出售重庆炀玖商贸100%股权预期减少当期利润14.88亿元
此外,12月22日,蓝光发展发布的公告称,为推进公司项目的建设及交付,公司近期计划将拟持有的重庆炀玖商贸有限责任公司100%的股权进行对外转让。本次交易涉及对外转让公司下属三个房地产项目,分别为重庆未来城104亩项目、重庆芙蓉公馆项目、天津津南小站665亩项目。交易采用承债式收购的方式进行,由股权收购完成后的公司继续承担协议约定的标的负债。受蓝光发展债务风险及市场因素等影响,预计本次交易将会减少公司当期利润14.88亿元。
蓝光发展2021年前三季度实现营业收入148.56亿元,较上年同期减少52.65%,实现归属于上市公司股东的净利润-67.05亿元,较上年同期减少351.06%。蓝光发展近期拟对外转让项目预计将会减少公司当期利润14.88亿元。
股价异动 公司债务重组方案尚无实质性进展
值得一提的是,同日,蓝光发展发布股价异动公告称,公司股票于2021年12月20日-12月21日连续二个交易日内日收盘价格涨幅偏离值累计达到20%,根据《上海证券交易所交易规则》相关规定,属于股票交易异常波动的情形。
其续指,公司债务重组方案尚无实质性进展。截止2021年11月30日,公司累计到期未能偿还的债务本息金额合计258.81亿元。截止目前,相关债务重组方案尚在拟订中,尚无实质性进展。公司当前股价已严重偏离基本面,且经营业绩持续下滑。公司股票价格自2021年12月1日收盘至今累计涨幅达67.46%,短期波动幅度较大,与市场走势明显偏离。
(责任编辑:韩艺嘉)
中国经济网声明:股市资讯来源于合作媒体及机构,属作者个人观点,仅供投资者参考,并不构成投资建议。投资者据此操作,风险自担。
打开微信,点击底部的“发现”,使用 “扫一扫” 即可将网页分享到我的朋友圈。

