7月,百年老字号品牌张小泉在上海环球港开出了一家门店,这是张小泉上海第六家直营门店。
对于张小泉来说,7月本该是一个红火的月份,却因为一场风波,使其卷入了舆论漩涡,而且仍在不断发酵……
在“张小泉客服称菜刀不能拍蒜”“张小泉总经理称中国人切菜方法不对”之后,7月19日,“张小泉将发布断刀召集令”的词条也登上了热搜。截至当天13时,该词条的阅读量已经超1亿。

前一日晚间,张小泉总经理夏乾良在个人账号回应“中国人切菜方法不对”的说法,称网传视频是很久以前的视频,且并非视频全部,现传视频中并未根据当时的情境和语境进行描述,从而导致大家对此产生极大的误解。他为自身的不当言论对消费者理解造成的错误引导,表示歉意。夏乾良同时提到,张小泉将正式向消费者发布“断刀召集令”,5年内发生断刀事故的刀具,无论品牌,张小泉都会按照类似款型和价值进行新刀补发。
不过,许多消费者显然不能接受张小泉相关负责人的回应。
“说得好,继续说,我买十八子!”
“过去5年,哪家断了刀不扔?”
“有没有完整视频提供下,大家帮你鉴别一下……”
《国际金融报》记者今日致电了张小泉证券事务部,其相关工作人员表示,针对此事,公司的官方账号和总经理夏乾良的个人账号都已作出回应,目前其暂无进一步的说明。
“拍蒜”引发连环风波
张小泉近来连续登上热搜,牵扯的不仅仅是一件事情。
就在不久前,广州一名消费者称自己用新买的张小泉菜刀拍蒜,菜刀居然断了。随后,该名消费者联系了张小泉客服,客服称不建议用这把刀拍蒜。
这样的回复让消费者不能接受,新买的刀还不能拍蒜了?她随即将自己的经历发到网上,很快引发了热议。
7月14日,“张小泉客服称菜刀不能拍蒜”的话题引发大量关注,网友们不断抛出疑问。
“连拍蒜的使用场景都不考虑的话,你做什么中式菜刀?”
“中国人的菜刀不能拍蒜?”
“蒜都不能拍,那就算了吧!”
事实上,不单单是这把刀,按照张小泉客服的表述,该品牌的刀具都不建议横拍食物,力度掌握不好的话容易断柄。如要拍蒜,建议用刀面按压。
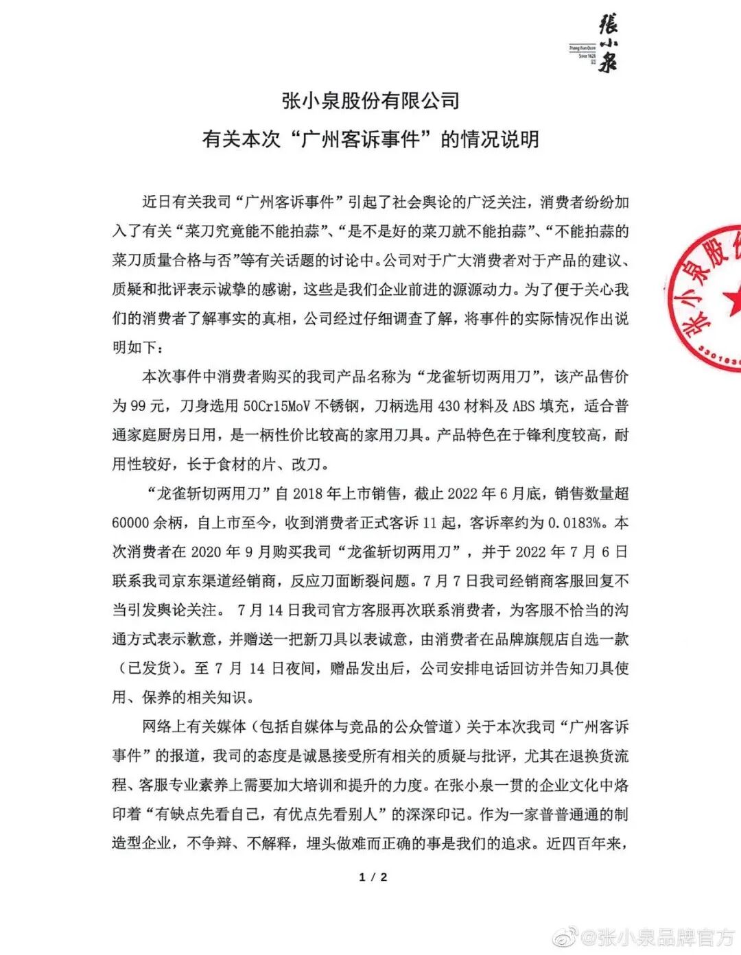
随着事件不断发酵,张小泉也坐不住了。7月15日,该公司在微博和微信公众号上发布了针对此事的说明。

张小泉称,本次事件中消费者购买的产品名称为“龙雀斩切两用刀”,适合普通家庭厨房日用,是一柄性价比较高的家用刀具。自2018年上市销售,截至2022年6月底,该款刀销售数量已经超6万余柄,自上市至今,收到消费者正式客诉11起,客诉率约为00183%。此外,消费者的刀是2020年9月购买的,7月14日公司的官方客服已经再次联系消费者,为客服不恰当的沟通方式表示歉意,并赠送一把新刀具以表诚意。

张小泉方面还提醒消费者,并不是所有的刀具都适合用来拍蒜,一些硬度较高或者有专用用途的刀具如果用来拍蒜的话,有断刀的风险。
然而,事情到这里并没有结束。
7月18日,张小泉又“喜提”热搜,原因是早前的一则网传视频。
在这则视频中,夏乾良在镜头前表示,中国人学了几十年的切菜方式是错的,米其林的厨师不是这样切的。张小泉把中国传统的方方正正的菜刀设计进行了改进,是国内首创,并称那不是设计感,是消费者教育。

眼见舆论不断发酵,当日晚间,夏乾良连夜在个人账号发布了视频回应:“网传本人关于评价‘中国刀工不及米其林厨师’的说法,我想在这里郑重说明一下,网传的并非视频的全部,在这个视频中,也没有根据当时的实际情况和语境进行描述,从而对大家造成了极大的困扰和误解。众所周知,当张小泉创立时,米其林还远未出现,不过我也为自身的不当言论对大家深表歉意……”
此外,夏乾良在回应中表示,即将发起“断刀召集令”项目,凡在国内购买的菜刀,若在过去五年内有断刀事故发生,包括张小泉品牌及指定同行品牌,公司均可按照类似款型、类似价值进行新刀换货。

颇为戏谑的是,就在张小泉因“拍蒜风波”而烦恼时,有同行还蹭了一波热度。比如,同样是老字号的刀具“王麻子”在直播间拍起了大蒜,并且一拍就是一整天。
“中式菜刀讲究前切后砍横拍,这就涉及到一个问题,就是一个家庭只买一把菜刀就够了。过去,中国家庭家用费用有着严格的控制,所以中国的菜刀制造企业要制造出集各种刀具精华于一体的菜刀才能迎合百姓,大部分家庭不会买几把菜刀配合使用。而从部分企业立场、特别是想快速把市场盘子变大的企业来看,就想着把刀具的功能细化,对市场进行教育培训,以便让消费者尝试买多把菜刀根据不同功能使用。”对于此次张小泉经历的舆论事件,资深零售分析师王国平这样向《国际金融报》记者表示。
王国平指出,当前中国菜刀的功能“太强大”了,已经到了一把菜刀就满足普通家庭所有需求的地步,除非是专业玩家才会根据不同需求去配置。配置多把菜刀本就是对消费者提出的无理要求,还涉及到贬低中式菜刀的问题,张小泉此次难逃舆论反复碾压。
老字号业绩也待提振
张小泉官网资料显示,其是一家集设计、研发、生产、销售、服务于一体的现代生活五金用品企业,张小泉品牌始创于明崇祯元年(公元1628年),至今已有近400年历史。
2021年9月6日,张小泉正式登陆A股创业板。上市首日,公司股价一度涨至38.66元/股,最大涨幅达到了4.6倍。不过,之后张小泉的股价未能延续这股强劲的势头。截至7月19日收盘,张小泉报收17.07元,上市不到一年,股价较高峰时期已然腰斩过半。
根据张小泉2021年年报,去年,该公司实现营业收入7.6亿元,其中,主营业务收入7.53亿元,占营业收入比重99.12%。具体来看,其传统优势产品刀剪具类目全年实现收入5.26亿元,同比增长20%;新开拓产品厨具厨电类目实现收入1.49亿元,同比增长95.9%;新开拓产品家居五金类目实现收入7866.99万元,同比增长47.77%。
尽管营收保持双位数的增长,但其净利润情况却引发了关注。数据显示,2019年至2021年,张小泉净利润分别为7230.07万元、7721.60万元、7873.28万元,增长幅度被指并不理想。
今年4月底,张小泉公布的一季报显示,今年前三个月公司的净利润大跌了45.96%,营收则是增长了28.09%。在谈及报告期内公司业绩出现较大波动,张小泉给出了具体原因:子公司阳江市张小泉智能制造有限公司于今年初正式投产,因处于产能爬坡初期,本季度亏损较上年同期大幅增加;国内疫情反复,多地区物流及快递持续受阻,收入不及预期;尤其公司零售渠道管理部门及核心门店位于上海区域,受疫情影响销售基本停滞;疫情影响下,公司加大抖音等电商平台营销推广力度,相应销售费用增加。
记者注意到,目前张小泉营销费用较高也受到关注。以2021年为例,张小泉销售费用达1.17亿元,同比增长41.08%,公司解释增长原因之一就是本期公司加大品牌宣传及产品推广力度,相应广告宣传费等增加。去年,张小泉的研发费用为2287.77万元,销售费用是研发费用的5倍。
或是为了寻求更多的业绩增长,2021年度,张小泉创新机构管理模式,从事业部向事业集群发展,还成立了厨具厨电事业部集群以及家居五金事业部集群,表示要以更灵活的应对市场需求。(作者:王敏杰)
(责任编辑:马欣)
中国经济网声明:股市资讯来源于合作媒体及机构,属作者个人观点,仅供投资者参考,并不构成投资建议。投资者据此操作,风险自担。
打开微信,点击底部的“发现”,使用 “扫一扫” 即可将网页分享到我的朋友圈。


